Operation
Device Startup

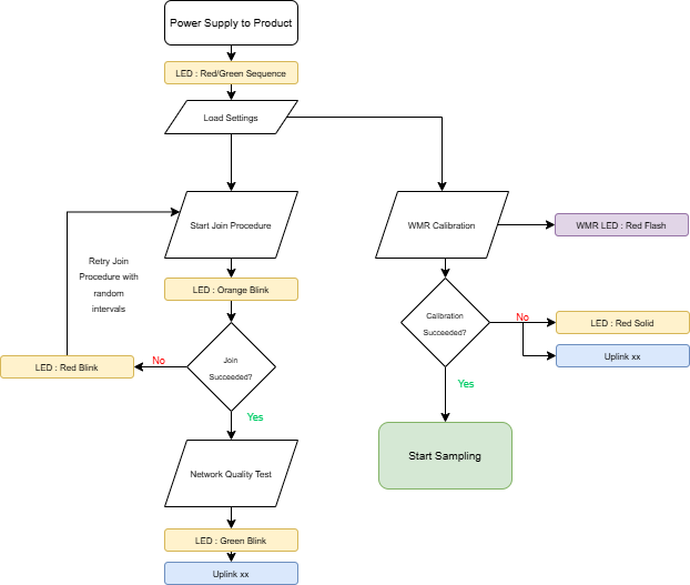
When power is supplied to the device it will initiate the startup sequence.
The device loads the configuration from it's internal memory.
After the configuration is loaded it will start the join sequence and calibration of the connected peripherials.
After succesful calibration the sampling off the measured data will start. If the calibration is not successful it will control the LED on the device, and send a Uplink over the LoRaWAN interface.
After a successful join the device will perform a network quality test. After the network quality test has finished the device will control the LED to show the result, and send a Uplink over the LoRaWAN interface.
WMR Calibration
The Water Meter Reader (WMR) is a small device that is mounted onto the watermeter, it is connected to the Universal Device using a USB Type-C cable.
The Calibration process makes sure that the WMR is mounted correctly onto the watermeter, the mounting procedure is described under the installation requirements.
After the WMR is connected the device will measure the resistance taken from the WMR and determine which deviation is measurement indicates a rotation of the mechanical wheel on the watermeter.
If it has successfully determined a deviation 3 times it has succesfully completed the calibration process. The calibration proces will control the LED on the device.
Normal Operation
After the startup sequence has finished and the calibration succeeded the device will enter into normal operation mode, where it will start sampling measured data.
Note that sampling will start even if there is no succesfull join, the data retransmission functionality will transfer all measured values once a join is succesfull. You can read more about the data retransmission under the LoRaWAN chapter.